赴荷兰厨师招工简章
您当前的位置: 首页 海外劳务 服务项目
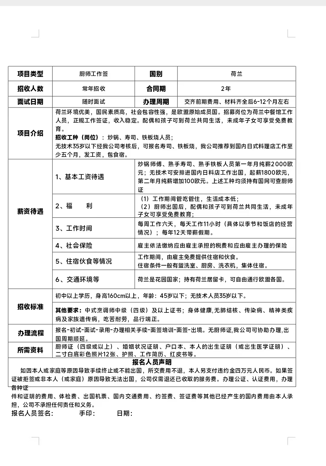
赴荷兰厨师招工简章
发布时间:2026/4/22 游览量1

报名地址:安市光彩大市场泰山区三栋25-27号光彩大市场北正门西侧三楼 农商正上方

内乘坐6路、8路、17路、25路、34路公交车到光彩大市场(岱岳花园西站)下车即到 

报名电话:0538-8655587、 0538-5897733 、13583899377

财富热线:13583899377 
地址:泰安光彩大市场北正门西侧三楼(市乘6路、8路、17路到光彩大市场即到)
Copyright © 2023 泰安市昌源劳务服务有限公司 All rights reserved. 鲁ICP备20030384号-2  技术支持:泰安诺盾网络    管理登录入口